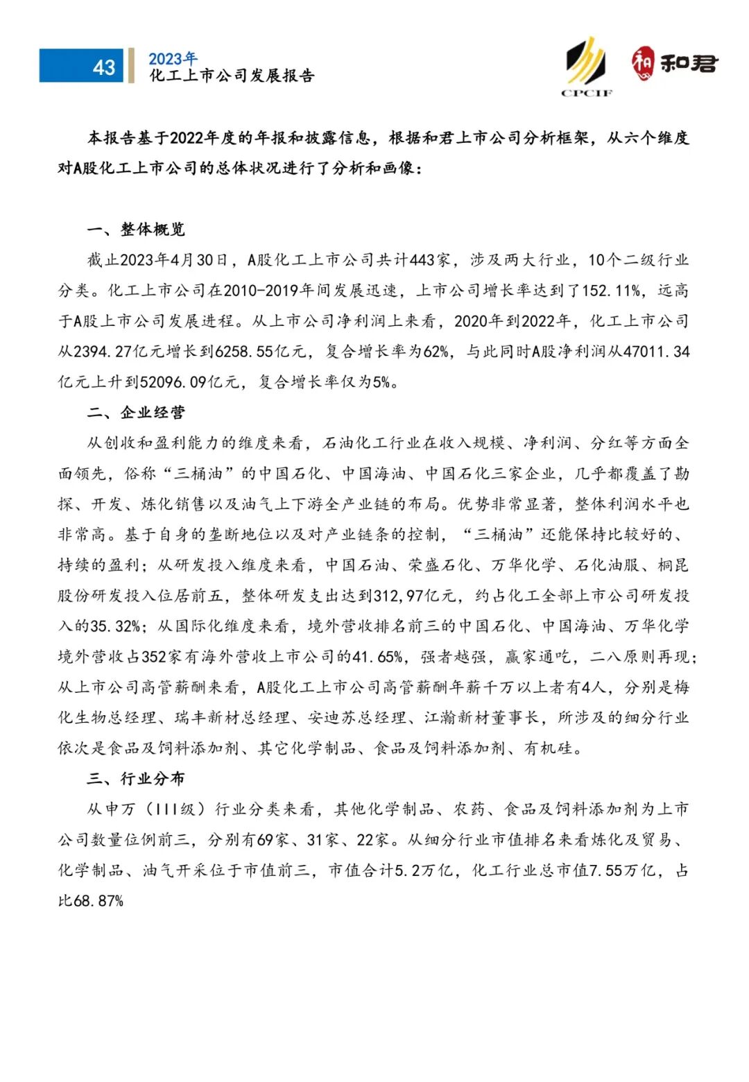
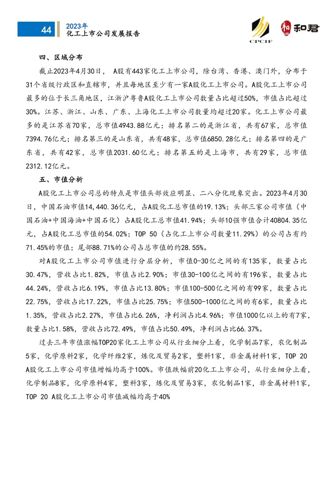
石油和化学工业是我国重要支柱工业,经济体量大、工业关联度高,为能源宁静、农业丰产和下游制造业高质量生长做出了重要孝敬。2023年是全面贯彻落实党的二十大精神的开局之年,也是实施“十四五”计划承上启下的要害一年。目今,工具方关系新变局、后疫情时代经济生长新花样、绿色低碳生长新要求对石化行业生长带来了新机缘和新挑战。
左右滑动检察更多
扫一扫
关注我们
地点:北京市向阳区北苑路86号院E区213栋
邮编:100101
联系电话:010-84108866(总机)
业务咨询:400-093-2688(免话费直拨)